Předem děkuji za pomoc
DOPLNKY A ÚPRAVY
Moderátoři: Blue Lanos, Scorpion.11, lomngi
Re: DOPLNKY A ÚPRAVY
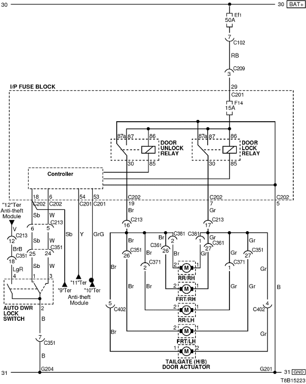
Měl bych prosbičku,potřeboval bych schéma zapojení otevírání kufru,jaké je zapojení v kabině vozu,jaký je to konektor atd. (nejspíš to budou mít je ty vyšší verze) ale chtěl bych se od něčeho odrazit.
Předem děkuji za pomoc
Předem děkuji za pomoc
Škoda 120
Škoda Felicia LPG
Renault Thalia 1,2 16V 2009
Chevrolet Spark
Chevrolet Aveo 1,2 16V,2009 (člen AVEO FANCLUBU)
Mitsubishi Lancer X SportBack 1.8 MiVec Invite
Carthell Prg
Škoda Felicia LPG
Renault Thalia 1,2 16V 2009
Chevrolet Spark
Chevrolet Aveo 1,2 16V,2009 (člen AVEO FANCLUBU)
Mitsubishi Lancer X SportBack 1.8 MiVec Invite
Carthell Prg
- Reklama
Re: DOPLNKY A ÚPRAVY
Našel jsem jen tohle, je tam jen elektrický zámek kufru pro HB. Mám manuál jen pro roky výroby 2009-2011. U těch byl kufr asi vždy otvíraný mechanicky.....
Hyundai Bayon 1.2DPi 58kW - 2024
Bylo:
Captiva 2,2VCDi LTZ 135kW - 2012 (4x4 - 7míst)
Chevrolet Aveo 1,4 74kW - 2010
Hyundai Santamo 2,0i 102kW - 1999 (4x4 - 7míst)
Bylo:
Captiva 2,2VCDi LTZ 135kW - 2012 (4x4 - 7míst)
Chevrolet Aveo 1,4 74kW - 2010
Hyundai Santamo 2,0i 102kW - 1999 (4x4 - 7míst)
Re: DOPLNKY A ÚPRAVY
Jen zámek
to není nic pro mě tyhle schémata

Aby zlo zvítězilo, stačí, když slušní lidé nedělají nic.
Edmund Burke
[color=#FF0000]Chevrolet Aveo 1,4, 101hp, 74 kw [/color]
Edmund Burke
[color=#FF0000]Chevrolet Aveo 1,4, 101hp, 74 kw [/color]
Re: DOPLNKY A ÚPRAVY
Romane děkuji

Škoda 120
Škoda Felicia LPG
Renault Thalia 1,2 16V 2009
Chevrolet Spark
Chevrolet Aveo 1,2 16V,2009 (člen AVEO FANCLUBU)
Mitsubishi Lancer X SportBack 1.8 MiVec Invite
Carthell Prg
Škoda Felicia LPG
Renault Thalia 1,2 16V 2009
Chevrolet Spark
Chevrolet Aveo 1,2 16V,2009 (člen AVEO FANCLUBU)
Mitsubishi Lancer X SportBack 1.8 MiVec Invite
Carthell Prg
- Scorpion.11
- Příspěvky: 6285
- Registrován: úte kvě 19, 2009 14:36
- Bydliště: Městys Jedovnice
Re: DOPLNKY A ÚPRAVY
Na srazu ses mohl podívat u mne18lukin18 píše:Měl bych prosbičku,potřeboval bych schéma zapojení otevírání kufru,jaké je zapojení v kabině vozu,jaký je to konektor atd. (nejspíš to budou mít je ty vyšší verze) ale chtěl bych se od něčeho odrazit.
Předem děkuji za pomoc
AVEO, 1.4 SEDAN STAR, 69KW, r.v 2008, koupeno (5/2009)
člen AVEO Fanclubu
člen AVEO Fanclubu
- rastom1556
- Příspěvky: 425
- Registrován: sob zář 17, 2011 20:06
- Bydliště: Dubnica nad Váhom
Re: DOPLNKY A ÚPRAVY
Luki, ak máš na diaľkovom odskok pre kufor, tak káblik z neho na motorček kufra a jeto.
Biele Aveo Sedan komfort 1.4 16V 69kW r.v.2009 , kúpené 5/2009
Re: DOPLNKY A ÚPRAVY
Jirko to bych ti musel cast auta rozebrat
Rastom dekuji za radu takhle to bude nejlepsi

Rastom dekuji za radu takhle to bude nejlepsi
Škoda 120
Škoda Felicia LPG
Renault Thalia 1,2 16V 2009
Chevrolet Spark
Chevrolet Aveo 1,2 16V,2009 (člen AVEO FANCLUBU)
Mitsubishi Lancer X SportBack 1.8 MiVec Invite
Carthell Prg
Škoda Felicia LPG
Renault Thalia 1,2 16V 2009
Chevrolet Spark
Chevrolet Aveo 1,2 16V,2009 (člen AVEO FANCLUBU)
Mitsubishi Lancer X SportBack 1.8 MiVec Invite
Carthell Prg
Re: DOPLNKY A ÚPRAVY
dnes uskutočnená dlho odkladaná vec
konec špinavých rúk 
Aveo 1.4 16V 69Kw, sedan Šedá Metalíza -
výbava : čím ďalej tým lepšia :D
výbava : čím ďalej tým lepšia :D
- cvrkcvrk
- Příspěvky: 12
- Registrován: stř kvě 29, 2013 00:10
- Bydliště: střed čech
- Kontaktovat uživatele:
Re: DOPLNKY A ÚPRAVY
freezi za co a jak jsi to tam upevnil? taky to mám v plánu nějak spytlíkovat
Aveo LS 1.2 16V 63kW
r. 2012
r. 2012
Re: DOPLNKY A ÚPRAVY
cvrkcvrk jednoducho
vybral som ten čierný čudlík ktorý drží tapec , a namiesto neho som tam dal skrutku s maticou
nastriekal som ju na čierno aby nekazila esteticky a je to

Aveo 1.4 16V 69Kw, sedan Šedá Metalíza -
výbava : čím ďalej tým lepšia :D
výbava : čím ďalej tým lepšia :D
Re: DOPLNKY A ÚPRAVY
udělal bych to poutko ze starého pásu, ale stejně zabouchnout to musíš tak jak tak zvenku 
Chevrolet new Aveo (sonic) Misty Lake
Re: DOPLNKY A ÚPRAVY
ja to kľudne zabuchnem len tým pásikom

Aveo 1.4 16V 69Kw, sedan Šedá Metalíza -
výbava : čím ďalej tým lepšia :D
výbava : čím ďalej tým lepšia :D
Re: DOPLNKY A ÚPRAVY
Už to vypadá, že nebude tolik pršet. Takže budu moct pokračovat s čalouněním a osvětlením dveří. A při tý příležitosti tam půjde tohle.
http://www.ebay.com/itm/350745171067?ss ... 1497.l2649
http://www.ebay.com/itm/350745171067?ss ... 1497.l2649
Hyundai Bayon 1.2DPi 58kW - 2024
Bylo:
Captiva 2,2VCDi LTZ 135kW - 2012 (4x4 - 7míst)
Chevrolet Aveo 1,4 74kW - 2010
Hyundai Santamo 2,0i 102kW - 1999 (4x4 - 7míst)
Bylo:
Captiva 2,2VCDi LTZ 135kW - 2012 (4x4 - 7míst)
Chevrolet Aveo 1,4 74kW - 2010
Hyundai Santamo 2,0i 102kW - 1999 (4x4 - 7míst)
- Scorpion.11
- Příspěvky: 6285
- Registrován: úte kvě 19, 2009 14:36
- Bydliště: Městys Jedovnice
Re: DOPLNKY A ÚPRAVY
Jsem zvědav až to uvidím naživo jak to bude fungovat 
AVEO, 1.4 SEDAN STAR, 69KW, r.v 2008, koupeno (5/2009)
člen AVEO Fanclubu
člen AVEO Fanclubu
Re: DOPLNKY A ÚPRAVY
Dobry napad.... Len skoda ze si to pokazil tym šálom... Ja by som skusil dat to co ma felicia v kufri...frezzi píše:dnes uskutočnená dlho odkladaná veckonec špinavých rúk
Aveo 4dv. LS+ 1,2 16V 86k, 2011 šedá URBAN
17" Wolfrace Matrix Shadow CHROME
17" Wolfrace Matrix Shadow CHROME